cara gulung dinamo 1-3 phase
Rewinding electromotor and whiring diagram panel control
Blog saya akan mencoba untuk share ilmu, baik yang Basic atau yang High Tech berdasarkan pengetahuan yang saya di jumpai dalam kehidupan sehari-hari. Bekerja di Pabrik
Pada artikel yang pertama saya telah menshare " Prinsip Dasar Panel Listrik " sekarang bagaimana merakit nya sendiri.......nah kalau di elektro arus lemah kita bisa membuat PCB (Printed Circuit Board), tetapi di elektro arus kuat ini kita tidak bisa memakai PCB, tetapi kabel serabut tembaga ( minimal isi 18 serat) dan memakai skun. Pokoknya mirip radio tabung jaman jadul dehhh !!! semrawut ...(disinilah seninya agar kabel yang semrawut itu bisa di rangkai dengan rapi , enak dilihat dan gampang di telusuri dan aman di pakai).
Saya sarankan agar kabel tembaga yang di jepit skun tersebut ujungnya kalau bisa di solder, agar supaya perpindahan arus dan keawetan sambungan, serta bahaya yang dapat timbul akibat ngepong (kabel meleleh dan habis terbakar) karena kendornya jepitan atau teroksidasinya tembaga karena usia kabel yang lama sehingga timbulnya panas akibat kabel tidak bisa menghantarkan listrik secara optimal.
(Base on pengalaman menelusuri / memeriksa panel selama +- 10 thn).
Saya ambil contoh untuk membuat panel listrik untuk dinamo motor 3 phasa seperti gambar di bawah ini :

Jika tutup atas di buka maka akan terlihat seperti ini untuk sambungan kabel dan konektornya :
Tetap
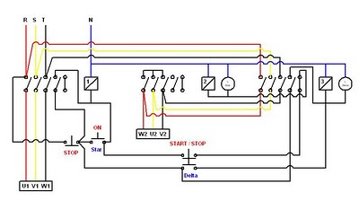
i jika di gambarkan alur secara real picture berdasarkan bahan tersebut diatas maka diperoleh gambar skema berikut ini :

Untuk pemasangan kabel untuk menjalankan motor dinamo 3 phase secara star delta, pertama copot semua jumper tembaga yang terlihat pada gambar diatas adalah pada terminal yang paling atas, kemudian rakit rangkaian dengan bahan-bahan sebagai berikut :
Bahan : 1 Pcs MCB 3 Phase (bisa di pilih sesuai kebutuhan dan besaran dinamo motor yang di pakai) ada yang 16 A, 24 A, 32 A, dll
3 Pcs Kontaktor tipe LC1 D 09/12 (bisa di pilih sesuai kebutuhan dan besaran dinamo motor yang di pakai).
1 Pcs LA2 DS2 Telemecanique Relay timer 0-30 Sec
1 Pcs LRD 10 Over load relay.
Kabel (minimal Dia 2.5 mm dgn isi 18 serat) secukupnya, dua atau tiga warna lebih baik.
Box , lampu indikator 4 Pcs, push swith 2 pcs, panic button 1 pcs
Alat : Skun Tembaga, Timah dan solder, Tang kupas dan jepit kabel.
Secara sederhana prinsipnya seperti berikut
Arus listrik dari rumah induk/panel induk pabrik masuk melalui MCB , pertama-tama akan menjalankan dinamo secara star kemudian setelah 20 detik yang kemudian akan akan menjalankan rangkaian Delta.
Pada gambar skema diatas Output U,V,W,Z,Y,X itu langsung di sampungkan pada terminal motor yang jumper tembaganya telah di ambil (atau pada terminal 1,2,3,4,5,6).

Arus listrik dari rumah induk/panel induk pabrik masuk melalui MCB , pertama-tama akan menjalankan dinamo secara star kemudian setelah 20 detik yang kemudian akan akan menjalankan rangkaian Delta.
Pada gambar skema diatas Output U,V,W,Z,Y,X itu langsung di sampungkan pada terminal motor yang jumper tembaganya telah di ambil (atau pada terminal 1,2,3,4,5,6).

Dan kalau sudah jadi, selesai di rakit dan siap box, maka gambar akan seperti ini dan siap untuk di rapihkan :

Ok selamat mencoba skema diatas dan mencobanya. Pastikan semua kabel telah di solder dan di jepit dengan baik.
CARA MENGETAHUI DAYA (WATT) DAN KUAT ARUS (AMPERE) SEBUAH DINAMO MOTOR 1 PHASE DAN 3 PHASE
Para penggulung dinamo profesional wajib tau daya dan kuat arus dinamo yang mereka kerjakan.
Karena dari situlah mereka bisa mengetahui keberhasilan pekerjaan mereka.
Setelah selesai mengerjakan dinamo mereka akan mengecek kuat arus (ampere) dinamo tersebut.
Ampere dinamo yang mereka kerjakan tidak boleh melebihi batas maximal ampere beban.
Pada label dinamo biasanya berisi beban ampere maximal jadi jika menguji dinamo tanpa beban
ampere dinamo tersebut harus dibawah beban maximal.
Berikut saya berikan contoh cara mengetahui daya dinamo 1 phase;
Sesuai rumus ini
Rewinding electromotor and whiring diagram panel control
Blog saya akan mencoba untuk share ilmu, baik yang Basic atau yang High Tech berdasarkan pengetahuan yang saya di jumpai dalam kehidupan sehari-hari. Bekerja di Pabrik
Pada artikel yang pertama saya telah menshare " Prinsip Dasar Panel Listrik " sekarang bagaimana merakit nya sendiri.......nah kalau di elektro arus lemah kita bisa membuat PCB (Printed Circuit Board), tetapi di elektro arus kuat ini kita tidak bisa memakai PCB, tetapi kabel serabut tembaga ( minimal isi 18 serat) dan memakai skun. Pokoknya mirip radio tabung jaman jadul dehhh !!! semrawut ...(disinilah seninya agar kabel yang semrawut itu bisa di rangkai dengan rapi , enak dilihat dan gampang di telusuri dan aman di pakai).
Saya sarankan agar kabel tembaga yang di jepit skun tersebut ujungnya kalau bisa di solder, agar supaya perpindahan arus dan keawetan sambungan, serta bahaya yang dapat timbul akibat ngepong (kabel meleleh dan habis terbakar) karena kendornya jepitan atau teroksidasinya tembaga karena usia kabel yang lama sehingga timbulnya panas akibat kabel tidak bisa menghantarkan listrik secara optimal.
(Base on pengalaman menelusuri / memeriksa panel selama +- 10 thn).
Saya ambil contoh untuk membuat panel listrik untuk dinamo motor 3 phasa seperti gambar di bawah ini :

Jika tutup atas di buka maka akan terlihat seperti ini untuk sambungan kabel dan konektornya :
Tetap
i jika di gambarkan alur secara real picture berdasarkan bahan tersebut diatas maka diperoleh gambar skema berikut ini :
Untuk pemasangan kabel untuk menjalankan motor dinamo 3 phase secara star delta, pertama copot semua jumper tembaga yang terlihat pada gambar diatas adalah pada terminal yang paling atas, kemudian rakit rangkaian dengan bahan-bahan sebagai berikut :
Bahan : 1 Pcs MCB 3 Phase (bisa di pilih sesuai kebutuhan dan besaran dinamo motor yang di pakai) ada yang 16 A, 24 A, 32 A, dll
3 Pcs Kontaktor tipe LC1 D 09/12 (bisa di pilih sesuai kebutuhan dan besaran dinamo motor yang di pakai).
1 Pcs LA2 DS2 Telemecanique Relay timer 0-30 Sec
1 Pcs LRD 10 Over load relay.
Kabel (minimal Dia 2.5 mm dgn isi 18 serat) secukupnya, dua atau tiga warna lebih baik.
Box , lampu indikator 4 Pcs, push swith 2 pcs, panic button 1 pcs
Alat : Skun Tembaga, Timah dan solder, Tang kupas dan jepit kabel.
Secara sederhana prinsipnya seperti berikut
Arus listrik dari rumah induk/panel induk pabrik masuk melalui MCB , pertama-tama akan menjalankan dinamo secara star kemudian setelah 20 detik yang kemudian akan akan menjalankan rangkaian Delta.
Pada gambar skema diatas Output U,V,W,Z,Y,X itu langsung di sampungkan pada terminal motor yang jumper tembaganya telah di ambil (atau pada terminal 1,2,3,4,5,6).

Arus listrik dari rumah induk/panel induk pabrik masuk melalui MCB , pertama-tama akan menjalankan dinamo secara star kemudian setelah 20 detik yang kemudian akan akan menjalankan rangkaian Delta.
Pada gambar skema diatas Output U,V,W,Z,Y,X itu langsung di sampungkan pada terminal motor yang jumper tembaganya telah di ambil (atau pada terminal 1,2,3,4,5,6).

Dan kalau sudah jadi, selesai di rakit dan siap box, maka gambar akan seperti ini dan siap untuk di rapihkan :

Ok selamat mencoba skema diatas dan mencobanya. Pastikan semua kabel telah di solder dan di jepit dengan baik.
CARA MENGETAHUI DAYA (WATT) DAN KUAT ARUS (AMPERE) SEBUAH DINAMO MOTOR 1 PHASE DAN 3 PHASE
Para penggulung dinamo profesional wajib tau daya dan kuat arus dinamo yang mereka kerjakan.
Karena dari situlah mereka bisa mengetahui keberhasilan pekerjaan mereka.
Setelah selesai mengerjakan dinamo mereka akan mengecek kuat arus (ampere) dinamo tersebut.
Ampere dinamo yang mereka kerjakan tidak boleh melebihi batas maximal ampere beban.
Pada label dinamo biasanya berisi beban ampere maximal jadi jika menguji dinamo tanpa beban
ampere dinamo tersebut harus dibawah beban maximal.
Berikut saya berikan contoh cara mengetahui daya dinamo 1 phase;
Sesuai rumus ini
P = V . I
P = Daya listrik dengan satuan Watt (W)V = Tegangan listrik dengan satuan Volt (V)
I = Arus listrik dengan satuan Ampere (A)
Jadi jika diketahui besar arus listrik 3.4 A dan voltase 220 V daya listrik dinamo tersebut adalah?
220 X 3.4 = 748 watt
Dikonversi dalam satuan hp = 1hp
Dinamo motor biasanya menggunakan satuan horse power (hp):
1 hp = 1 pk = 750 watt
Pada label dinamo biasanya tercantum dinamo 1 hp memiliki arus listrik 4 ampere.
Hasil gulungan dinamo 1 hp yang bagus memiliki nilai ampere relatif yaitu berkisar 4 ampere.
Dari data diatas bisa disimpulkan jika daya dinamo diketahui dalam satuan watt dijadikan satuan hp hasilnya sbb:
1 hp = 750 watt
375 watt : 750 watt = 0.5 hp
1500 watt : 750 watt = 2 hp
11000 watt : 750 watt = 14.6 di bulatkan
menjadi 15 hp
Kalo diketahui daya dan voltasenya rumus mencari arus(ampere) seperti ini:
misalnya dinamo memiliki daya 1500watt tegangan listrik 220 tentukan kuat arusnya.?
rumus I = P : V
1500 : 220 = 6.8 A
nilai ampere dinamo relatif jadi ampere tidak selalu pas cenderung melebihi.
Sekarang kita bahas lebih lanjut mencari kuat arus (ampere) dinamo 3 phase
I = P/ ( V x akar3 x COS Q )
I : Arus (ampere)
P : Daya (watt)
Pada tabel Konversi satuan daya :
1 hp = 745.7 watt = 0,746 kW.
1 hp (Inggris) = 1.014 PK (Belanda)
Sekarang kita bahas lebih lanjut mencari kuat arus (ampere) dinamo 3 phase
I = P/ ( V x akar3 x COS Q )
I : Arus (ampere)
P : Daya (watt)
Pada tabel Konversi satuan daya :
1 hp = 745.7 watt = 0,746 kW.
1 hp (Inggris) = 1.014 PK (Belanda)
NB:Kita di Indonesia sudah biasa menyamakan
1 hp = 1 PK.
1 hp 745.7 watt di bulatkan 750 watt
1 hp 745.7 watt di bulatkan 750 watt
Diketahui tegangan 3 phase 380 Vac :
1 hp = 750 watt : (380×1.73) = 1.14 Amp. kita anggap COS Q = 1
jika diketahui:
Daya beban motor induksi 3 phase adalah 11 Kw (11.000 Watt )/15 hp
Perhatikan COS Q beban, biasanya COS Q pada motor listrik 3 phase adalah 80~90 %
contoh : COS Q pada motor induksi 3 phase
adalah 90 %
Rumus Arus beban listrik 3 phase adalah :
Rumus Arus beban listrik 3 phase adalah :
I= 11Kw / ( 380Vac x akar3 x 90% )
I= 11000 / (380 x 1,73 x 0,90 )
I= 11000/ 592
I= 18.5 A
Jadi dinamo dg daya 15 hp memiliki 18.5 A
SEKIAN DULU POSTINGAN SAYA KALI INI SEMOGA BERMANFAAT
Jasa layanan teknis Perbaikan (Rewinding) motor listrik dan generator (High and Low Voltages) 1 dan 3 phase Popma Limbah, Pompa celup, Pompa Kolam, Blower dan Genset. di tangani oleh teknisi yang berpengalaman belasan tahun Produktivitas dan kualitas pekerjaan : - Menggunakan red insulating varnish tahan panas tinggi. - Double varnishdan varnish spray. - Magnetik wire / kawat email type EIW high temperature (supreme). Bergaransi



Postingan ini saya buat karena banyak yang minta bagaimana cara menggulung ulang motoran 3 phase, berikut ini saya jelaskan secara sederhana bagaimana cara gulung ulang motoran 3 phase kecepatan 1.500 rpm, 36 hole.
1. Buat gulungan tiga rangkap sebanyak 6 buah seperti gambar dibawah ini, satu rangkap dapat mengisi 6 hole/lobang, jadi 6×6= 36 hole.Ukuran kawat dan jumlah lilitan sesuaikan dengan aslinya, dapat dihitung sebelum memulai membuat gulungan, dan ukur menggunakan micrometer.

2. Pasang secara berhadapan seperti gambar dibawah ini, jangan sampai terbalik. Setelah selesai semuanya di pasang akan terdapat 12 ujung kawat.
- Sambung ujung luar A dengan Ujung luar D
- Sambung ujung luar B dengan Ujung luar E
- Sambung ujung luar C dengan Ujung luar F

Setelah dilakukan penyambungan seperti keterangan di atas akan tersisa 6 ujung kawat, untuk selanjutnya gabungkan ujung B,D,dan F, sehingga tersisa 3 ujung kawat, ujung kawat yang tersisa tersebutlah yang dijadikan sebagai api masuk, (tegangan 380V-400V)
Setiap sambungan di solder dengan baik dan tutup dengan selonsong, dan diikat dengan rapi.

Selengkapnya cara kerja AVR
